首页 > 新闻资讯 > 行业新闻

排查水硕?双一流国外版?完整版“境外大学学科分级目录”公布!

时间:2023-09-12 浏览:2730 编辑:小瑞 来源:None

8月19日,由全国高校信息资料研究会与中国人民大学评价研究中心联合研制的《境外大学学科分级目录(人文社会科学)》在京发布!

图片

很多人称其是“排查水硕”的工具,是海外版“双一流”,甚至说QS排名自此要作废了?

这到底是怎么回事呢?这份目录对留学生有哪些参考价值呢?今天我们一起来关注。

什么是《境外大学学科分级目录》

最近发布这份资料的全名叫《境外大学学科分级目录(人文社会科学)》,也就是说,只涉及人文社会科学专业

根据其官网的说法,这份《目录》为全国高校信息资料研究会与中国人民大学评价研究中心联合研制的学术研究成果,不代表政府部门观点。

这份《目录》在13个人文社科领域,根据一定的评价体系,对境外大学的学科综合竞争力进行分级,大概是下图这个形式。

图片

这份《目录》有什么用?

世界四大榜单今年的排名已经更新,而不同的排名之间,大学的名次甚至存在着极大的差异,给不少同学造成了困扰。

另外,国内用人单位对海归学历的认可度,也是归国留学生们非常关注的问题。

传统的大学排名榜单可能主要关注科研成果、学术声誉等方面,而忽视了人文社会科学领域的特殊性和质量评估的复杂性;

这份《目录》正是在这种背景下进行研制。

《境外大学学科分级目录(人文社会科学)》 的主要创新之处体现在以下几个方面:

一是首次探索研制境外大学学科分级目录,为国内里人单位及出国留学人员提供境外高等教直质量信息;

二是克服了现有大学学科排行榜不能有效评个人文社会科学水平的整端,有利于促进全球人文社会科学的繁发展

三是破解了现有大学/学科排行榜不能有效评价人才培养质量的难题,有于纠正重科研轻教学的不良评价导向;

四是指标体系具有适切性,既调客观性、国际可比性,又兼顾人文学科和社会科学的文化性、地域性。

分级目录评判标准

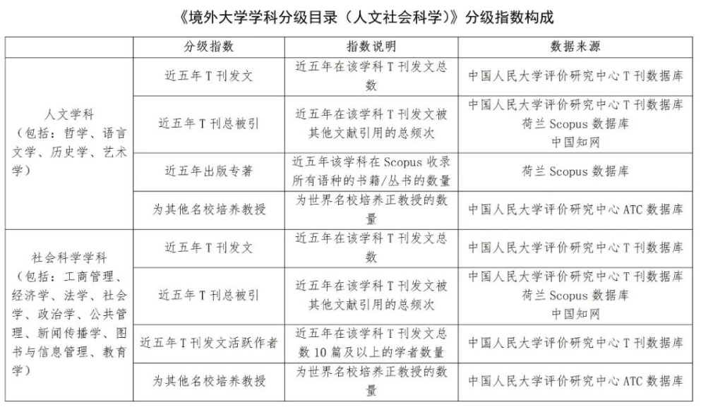
此次名录中的人文学科(哲学、语言文学、历史学、艺术学)名录的指数构成是这些院校近五年T刊发文、近五年T刊总被引、近五年出版专著、为其他名校培养教授等。

而社会科学学科(工商管理经济学、法学、社会学、政治学、公共管理、新闻传播学、图书与信息管理、教育学)名录指数构成是这些院校近五年T刊发文、近五年T刊总被引、近五年T刊发文活跃作者、为其他名校培养教授等。

图片

目前院校A类、B类、C类名录已发布,13个人文社会学科A类目录也已发布。

其中,哈佛大学、斯坦福大学、芝加哥大学、宾夕法尼亚大学、加州大学伯克利分校、多伦多大学、东京大学、剑桥大学、纽约大学、哥伦比亚大学等高校的人文社会科学学科综合竞争力位居前列。

排名总览

综合竞争力分级目录(A/B/C类)

图片

图片

图片

学科分级目录(共13科)

图片

图片

图片

图片

图片

图片

图片

图片

图片

图片

图片

图片

图片

 

更多境外大学文科专业评级可至官网查询

http://erc.ruc.edu.cn/yjcg/index.htm

这份榜单是否能有效治理“水博”、“水硕”现象,还需要时间的检验。大家觉得它是否合理呢?