首页 > 新闻资讯 > 海外资讯

赴美留学一大利好消息:中美发布联合声明,暂停关税战!

时间:2025-05-20 浏览:1692 编辑:小瑞 来源:None

近日,中美贸易战及美国留学预警引发赴美留学生群体的普遍焦虑。

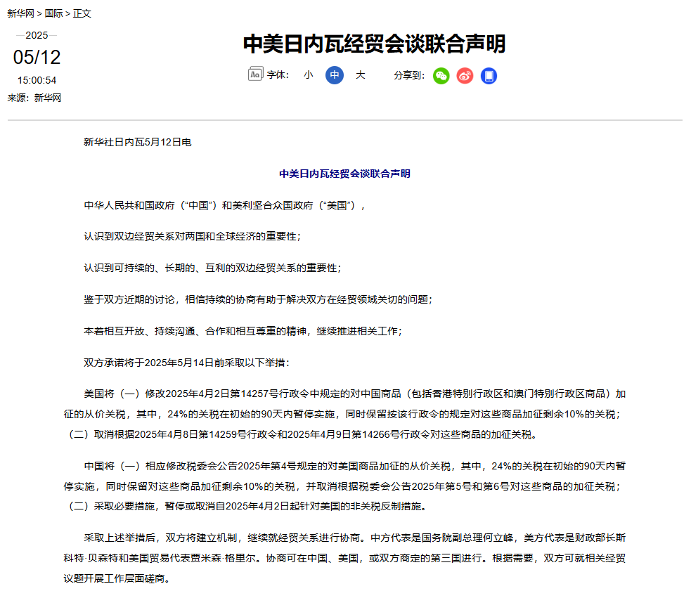
2025 年 5 月 12 日发布的《中美日内瓦经贸会谈联合声明》标志着中美两国关税博弈进入新阶段。表明两国经贸关系正从对抗向长期合作转变。

图片

以下是原文:

图片

来源丨新华网

这波关税调整,对于赴美留学有哪些影响?该如何应对呢?

一、留学生活成本压力缓解

人民币对美元汇率波动幅度收窄,有助于稳定留学资金预算,降低汇率风险对生活支出的影响。

二、中美教育交流合作机会增多

经贸关系缓和,中美高校项目有望增多,美国或采取更加宽松和友好的签证政策,以促进两国的人才交流和教育合作。STEM 领域学生需关注政策动态,避免科研项目受阻。

三、就业市场回"春"

随着两国经贸往来的恢复和加强,企业将更加重视国际化人才的引进,为中国留学生提供更多实习和就业机会。同时,部分美国高校与企业合作的Co-op项目(带薪实习)可能重新对中国学生开放,增加学生在美积累工作经验的可能性,提升职业竞争力。

四、签证通过率有望回升

签证通过率有望回升,资料准备到位的情况下,签证获批概率增加,减少了前期因政策波动带来的不确定性。

五、院校申请录取机会增加

受此前政策影响,部分美国院校在招收中国学生时趋于谨慎,招生名额和录取标准有所收紧。

如今,随着经贸关系转向合作,院校间的交流障碍减少,中国学生的申请录取机会有望回升,更多优质院校对国际学生的开放程度提高。

六、舆论环境改善

此前部分美国媒体对国际学生的负面报道可能减少,校园内的文化氛围和师生关系有望回归理性包容,减少因政治因素带来的社交压力,让留学生能更专注于学业和自我成长。

总的来说:

第一,中美之间“斗而不破”是常态表现,教育合作两国作为关系的 “压舱石”,其稳固性不会轻易动摇。

第二,美国大学学费持续连年大幅上涨,而中国学生每年为美国贡献超千亿人民币的经济收益。在这种情况下,即便特朗普采取强硬态度,也难以拒绝这样一份送上门的经济增长助力,毕竟经济利益是重要的考量因素。

第三,大家切勿被的政治短期噪音干扰判断。从历史发展规律来看,中美关系越是紧张,精英家庭往往越会注重抢占优质教育资源。所以,真正值得警惕的并非政策风险,而是盲目跟风或陷入恐慌情绪。

只有大家保持理智判断,才能抓住当前的留学红利期,为教育发展谋得先机。